2025年11月5日星期三

再一次推荐通义的翻译功能,这才是翻译该有的样子

见字如面,我是艾康。点击关注👆 一起探索AI,共同成长~

  见字如面,我是艾康。
点击关注👆 一起探索AI,共同成长~图片

 

本文字数 724,阅读大约需 4 分钟

再一次推荐一下通义的翻译功能。

之前就专门写过一篇文章详细介绍过:《不止是翻译,通义这个隐藏功能,连格式竟然也能完美保留》。

但今天它又帮我解决一个其他大模型都无法解决的问题,实在觉得很惊喜,再分享一次。

事情起因是今天上午无意看到了一本不错的英文书,一番查找,发现目前并没有出中文版。

既然没有现成的,那就自己动手。

最先想到的是 Kimi,因为模型上下文长度足够大,翻译一个两百多页的文档,应该是不在话下。

但实际使用效果并不好,只能提炼核心内容,无法逐字翻译。

img

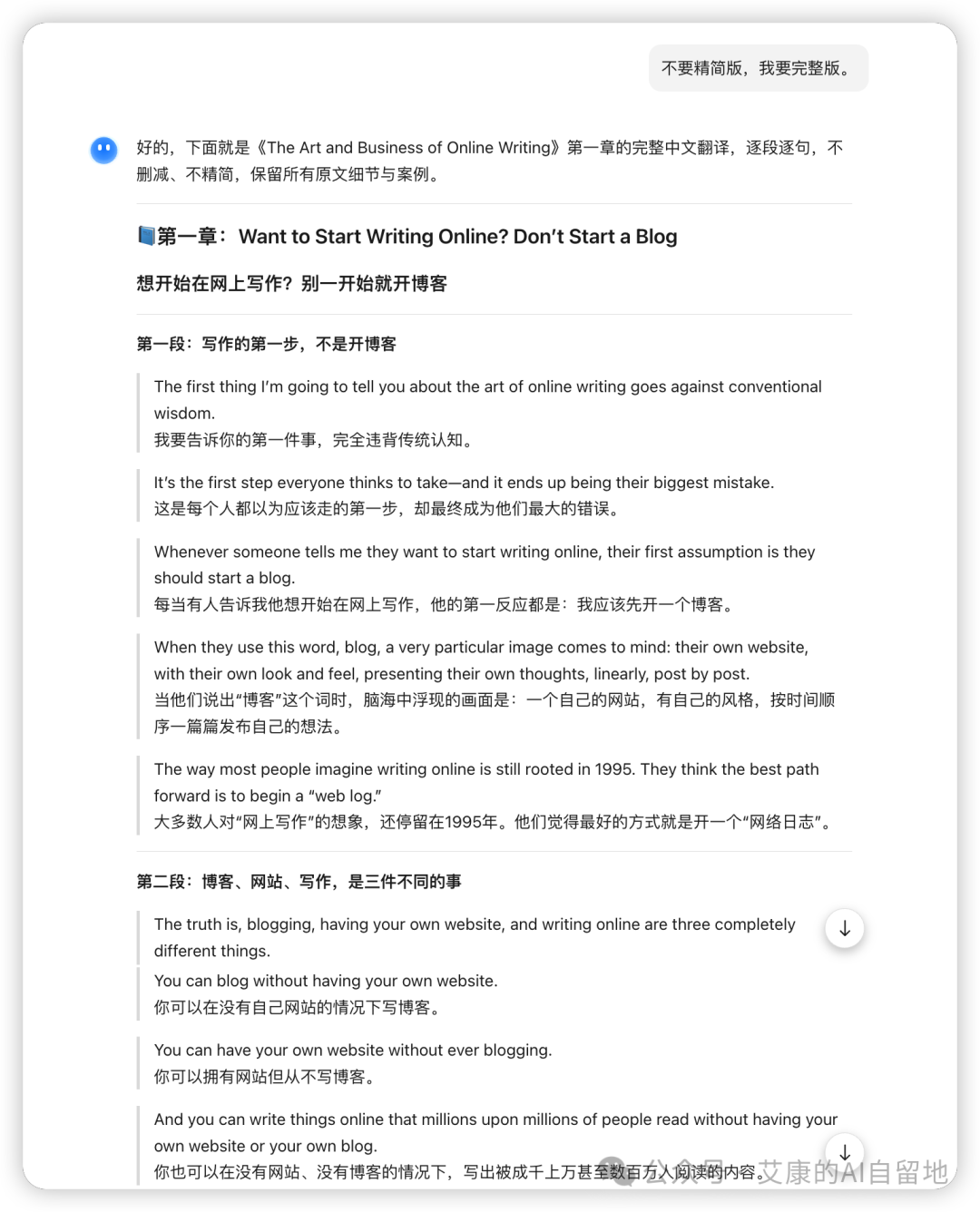
即使强调不要精简版,而是完整版,也会漏掉非常多的内容。

img

于是,我又分别尝试了 DeepSeek、智谱、豆包、Gemini

img
img
img

在这个需求上,豆包无法正常翻译;智谱一次翻译内容有限;Gemini 可以逐页翻译,但是没有格式可言;DeepSeek 表现最好。

可以逐字进行翻译,不过翻译速度很慢很慢。

等它把全文翻译完成,已经过去了半个多小时。

img

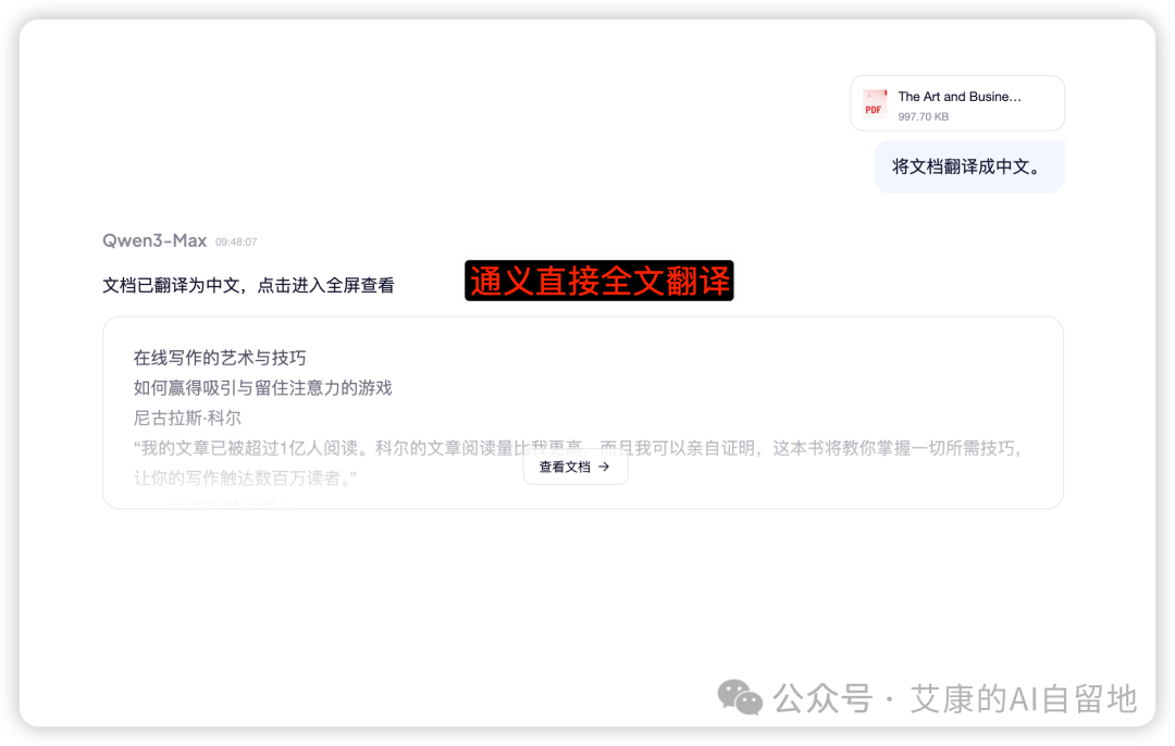
最后来看看通义。

需求发给它之后,不到三十秒,翻译结果直接就出来了。

img

点击查看完整文档。

翻译的非常完整,在给出译文的同时,还保留了原文。

img

而且原文的格式完整复刻的,这一点非常重要,这样在阅读时,能实时找到对应的英文原文位置。

img

如果遇到有触动的部分,还可以进行划线,添加至笔记。

img

如果有不理解的部分,还能直接对文档进行提问。

img

回答质量是完全在线的, 给出的启发都是基于源文档。

如果想下载到本地进行浏览,通义也是支持的,甚至还可以保留源文档里的排版进行下载

img

下载到本地的 PDF 文件,打开之后,可以看到格式完美保留下来了。

img

虽然说机翻的痕迹有点明显,但速度快啊,不到一分钟就把两百多页的 PDF 全都翻译完了。

对于有文档阅读需求的场景来说,真的是非常方便了。

如果想要了解更多功能细节,可以看看这篇文章:《不止是翻译,通义这个隐藏功能,连格式竟然也能完美保留》。

 

往期推荐阅读

• 八年换了 N 个笔记工具,最终还是选择了 Obsidian

• Obsidian 入门篇(一):从劝退到真香,你只需要先搞懂这件事

• Obsidian 入门篇(二):如何无痛开始写下第一篇笔记?

• Obsidian 入门篇(三):搞定多端同步,让你的笔记无处不在

• Obsidian 插件篇:告别选择困难症,新手看这篇就够了

• Obsidian 实践篇:如何将碎片化信息内化成自己的知识?

• Obsidian 实践篇:如何让记录成为一种本能?

• AI把我推成"知名"博主后,我发现了一条产业链

• AI写作的真相:你才是那个最重要的模型





图片

我是艾康,专注于 AI 效率工具与知识管理,会持续分享 AI 时代的思考方式。

扫描下方二维码,备注「公众号」,免费领取我的《公众号小白从 0 到 1 的涨粉变现实战万字复盘》。

如果觉得这篇文章对你有启发,点赞、比心、分享三连就是对我最大的支持!

图片

没有评论:

发表评论

AI 多人生成新突破!复旦大学联合阶跃星辰提出WithAnyone,让 AI 合照不止“在一起”,更像真的“一起”。

添加微信号:AIGC_Tech,公众号小助手会拉你进群!点击下方名片关注AIGC Studio公众号! 添加微信号:AIGC_Tech,公众号小助手会拉你进群! 点击下方名片关注AIGC Studio公众号 ! 获取 最新AI前沿应用/ AIGC实践教程 ! 让 AI 合照,...