2025年9月1日星期一

9月1日,中国AI新规生效!未来创作者必须懂的几件事

过去几年,AI 以肉眼可见的速度渗透到我们生活的方方面面:刷短视频的推荐、购物的个性化广告、企业的智能客服,甚至医疗影像诊断、司法判案参考,都能看到 AI 的身影。

图片

点击蓝字关注我吧!

过去几年,AI 以肉眼可见的速度渗透到我们生活的方方面面:刷短视频的推荐、购物的个性化广告、企业的智能客服,甚至医疗影像诊断、司法判案参考,都能看到 AI 的身影。
但与此同时,风险也在快速积累——虚假信息泛滥、版权纠纷频出、数据安全挑战升级。于是,各国政府终于开始出手了。最近,关于 AI 新规 的一系列动作,正在重塑全球科技版图。

图片


今天,我们就来聊聊 中国、美国、欧盟三大阵营的AI监管新规,以及这些新规到底会给产业带来什么影响。

图片


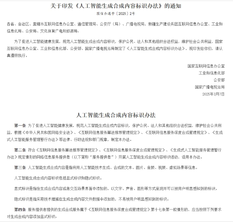
一、中国:强制"打标签",标识制度全面落地

如果说 AI 监管谁最"快人一步",那非中国莫属。
2025年9月1日起,中国新版《生成式人工智能服务管理暂行办法》正式生效,最大的亮点就是——所有AI生成内容必须强制标识

什么意思?就是以后不论是一张AI生成的图片、一段AI生成的视频,还是一篇用AI辅助写的文章,都要明确写明"AI生成",甚至嵌入元数据,禁止随意删除。

优点在于:

  • 能让用户一眼识别真假,减少被虚假信息误导。

  • 为内容版权追踪提供依据,方便维权。

  • 倒逼平台升级检测能力,推动技术透明化。

但挑战也很明显:

  • 技术实现难度大,比如如何防止标识被恶意去除?

  • 可能影响用户体验,一些创作者会担心作品被"打上AI烙印"后被歧视。

  • 对中小创业公司来说,合规成本大幅上升。

除此之外,中国还在酝酿一部全面的AI法,预计会整合数据安全、版权保护、算法透明等多方面要求。可以说,中国监管路线是"先标识、再立法",一步步把AI纳入制度化轨道。

图片


二、美国:出口管制收紧,监管与产业博弈加剧

美国的重点并不在内容标识,而是在 芯片和技术出口 上。
2025年初,美国商务部曾提出一份《AI扩散出口管制框架》,限制关键AI芯片和模型的出口。表面理由是防范技术滥用,实际则是"卡脖子",直接对准中国。

不过,特朗普政府上台后很快废止了这份框架,改推新的合规指南,依然维持严格的出口限制,但避免过度影响本土企业。

图片


美国的优势在于:

  • 把控AI硬件和底层算力的命脉,NVIDIA、AMD等依旧是全球霸主。

  • 能通过出口管制影响整个产业链,给对手制造壁垒。

但劣势同样明显:

  • 过度打压可能刺激对手加速"去美化",催生国产替代。

  • 自家企业也可能因市场受限而损失潜在收益。

换句话说,美国的监管思路更多是 "战略竞争":一边限制对手发展,一边维护自身优势。


三、欧盟:AI法案先行,风险分级监管落地

欧盟则走了一条完全不同的道路。
2024年,《人工智能法案》正式通过,成为全球首个全面性的AI立法。法案提出了风险分级监管体系

  • 不可接受风险:比如"社会信用打分",直接禁止。

  • 高风险:涉及医疗、金融、司法等领域,必须通过严格审查。

  • 有限风险:要求透明度,比如聊天机器人需告知"我不是人类"。

  • 最小风险:娱乐、游戏等,基本不限制。

  • 通用AI系统:需要遵守额外的透明义务。

好处是:

  • 给企业提供了明确的合规框架,知道自己该遵守什么。

  • 平衡了创新与安全,避免"一刀切"。


图片


但不足也存在:

  • 立法复杂,执行难度大,特别是跨国企业面临的合规成本高。

  • 监管过严可能拖慢创新步伐,让欧盟在AI竞赛中失速。


四、三方对比:谁的路更适合未来?

把三者放在一起对比,可以看出鲜明的差异:

地区
监管核心
优点
隐忧
中国
内容标识 + 全面立法
假信息可控、版权保护明确
技术落地难、合规成本高
美国
出口管制 + 战略竞争
把控算力命脉、保障领先地位
产业链分裂、创新环境承压
欧盟
风险分级 + 合规透明
明确规则、注重安全
执行复杂、创新动力不足

可以说,中国强调 "使用端治理",美国聚焦 "供应端控制",欧盟主打 "规则框架"。三者共同作用下,全球AI产业正迎来前所未有的监管拐点。

图片


五、对产业和个人的影响

那这些新规,和我们普通人、创业者、企业主有什么关系?

  1. 内容创作者:以后做视频、写文章,如果用到AI,一定要留心"标识"问题,不然可能踩线。

  2. 创业公司:要提前考虑合规成本,不然等规定落地再补救就来不及了。

  3. 大厂和平台:需要投入更多技术去做内容检测、元数据标记、合规审查。

  4. 普通用户:未来刷到的AI内容会越来越透明,真假一目了然,也不用担心被骗。


六、总结:AI进入"监管时代"

从没有规则,到逐渐立规矩,AI正在进入一个 "监管时代"
这并不意味着创新会被掐灭,相反,长期看这是让AI健康发展的必经之路。

对中国企业来说,标识要求和未来的AI法,会提升行业门槛,短期内会"痛",但能让产业更规范、更可信。
对美国企业来说,出口管制是双刃剑,守住领先但也可能失去市场。
对欧盟企业来说,清晰的法律是优势,但如何在合规和创新之间找到平衡,才是真考验。

未来几年,全球AI的竞争不仅是算力和模型的比拼,更是 规则制定权的角逐。谁的规则更合理,谁就能在新一轮AI产业浪潮中站稳脚跟。

图片

👀 你怎么看?如果让你选,你更愿意在"标识优先"的中国模式、"管制优先"的美国模式,还是"规则优先"的欧盟模式下创业?

如果您还对AI的其他思路感兴趣,欢迎加入我们的社群!
后台给我回复"加入社群"即可!
图片



没有评论:

发表评论

MARIS框架:首个大规模水下开放词汇实例分割基准,性能提升3。30%

中科大等联合提出MARIS框架,构建首个大规模细粒度水下开放词汇实例分割基准数据集,包含1.6万张图像、158个子类。通过几何先验增强与语义对齐注入,域内性能达56.71% mAP,跨域零样本泛化提升5.91%。代码已开源,适用于水下视觉、海洋研究与机器人领域。 Tags: ...