2025年7月2日星期三

实测Google Gemini CLI后,发现OpenAI已无退路!

免费不是目的,而是手段。\x0d\x0a当高质量AI助手成为每个开发者都能免费享受的基础设施时,真正的竞争才刚刚开始,毕竟免费的才是最贵的。\x0d\x0a不过说句实话,有条件使用的,羊毛有的薅,就别犹豫,毕竟这样的机会并不多。

图片

  点击下方,关注后台回复【666】,免费领取【AI学习礼包】     



大家好,我是凡人。

朋友们,这刚进入下半年还没两天,严重内卷的AI编程赛道又出幺蛾子,Google 直接对着 OpenAI 贴脸开大,一直以为是对标 Codex CLI 的 Gemini CLI开放每天 1000 次免费使用额度,这是直接把 OpenAI 的付费策略按在地上摩擦。

图片

这次由 Gemini 2.5 pro 加持的 Gemini CLI,不仅能够在本地命令行完美运行,还可以通过 VS Code 等 IDE 的插件直接集成到编辑工具当中,当说不说这也把 Cursor 的后路给堵死了

Gemini CLI并非横空出世

要说老谋深算,还得是谷歌,与其说对标 OpenAI Codex CLI 才有了 Gemini CLI,不妨打开 VS Code 的插件商城里面找找是不是有一款叫 Gemini Code Assist,Gemini CLI只是它的衍生产品。

图片

这里科普一下 CLI(Command Line Interface,命令行界面)是指可在命令行下键入可执行指令的界面,大白话就是 Windows 打开 CMD ,Mac 打开终端,直接在里面编程

Gemini CLI的优势是:

  • 环境依赖降到最低,拉低环境配置难度
  • 去掉繁琐的 IDE 界面,编辑工具学习成本为 0
  • 完全本地化编程,大模型基于Google 最新的 Gemini 2.5 Pro 
  • 庞大的 100 万 Token 上下文窗口,丝毫不比 Cursor 差。
  • 每分钟 60 次模型请求和每天 1000 次请求,这阶段完全免费。
图片

它强大之处还归咎于内置工具的助力:

  • 它使用谷歌搜索进行基础提示,以便获取网页并提供模型实时、外部的上下文。
  • 它通过内置的模型上下文协议(MCP)支持或捆绑扩展来扩展 Gemini CLI 的功能。
  • 自定义提示和指令,以针对你的特定需求和流程定制 Gemini
  • 通过在你的脚本中非交互式地调用 Gemini CLI 来自动化任务并与现有工作流程集成。

其实最牛逼的还是它可以和 Google 的其他产品联动,官网有一段是通过Gemini CLI 制作短片,展示用大橘的创意,通过 Veo 和 Imagen 协作一起创作大橘在澳大利亚冒险的故事,真的是太酷啦!

安装到本地易如反掌

安装只需两步,动动手就能装到电脑里,以下操作全部都需要科学访问。

1、前置环境

准备好 Google 邮箱,不管你是 Windows 系统还是 Mac 系统,首先要确保你环境中的 node 和 git 已经安装,且node版本要在18以上

图片

2、运行CLI

打开 Windows 的 CMD 窗口或者 Mac 的终端,输入以下命令:

npx https://github.com/google-gemini/gemini-cli

或者也可使用 npm 安装启动:

npm install -g @google/gemini-cligemini

启动过程中会询问你的编程主题,同时让你通过 Google 邮箱登录,这点如果常在外面使用AI软件的同学一定驾轻就熟

图片

3、另外Gemini还提供的限额免费的APIKey

Gemini API 提供 Gemini 2.5 Pro 大模型,每天可以访问 100 个请求码,当然也可以花钱买让访问速率更高:

  • 从 Google AI Studio 生成一个密钥。
  • 在你的终端中将其设置为一个环境变量。将 YOUR_API_KEY 替换为你生成的密钥。
export GEMINI_API_KEY="YOUR_API_KEY"

当然想用好还得明白几个基础命令:

  • 斜杠命令(/)
图片
图片
  • 命令(@)和Shell 模式与透传命令( !)
图片
图片

经典实测

下面和我们用坦克大战游戏的经典例子一起来实测,看看这家伙的免费策略到底能不能留住用户

实测前先明白你熟悉哪种编程模式,说句实话,我非常不喜欢命令行的编写方式,界面黑黑的一团,并且每次创建项目都得新开一个 cmd 窗口,同时也得手动创建项目主目录,我比较喜欢用VS Code插件的Gemini Code Assist,用着顺手看,但为了给大家演示Gemini CLI的用法,这点痛我就忍了。。。

第一步准备提示词:

这次测试我准备让 DeepSeek ,反向解析一下经典红白机游戏《坦克大战》的需求和内容,让 Gemini CLI 尽可能完整的完成游戏开发。

 #提示词你是一个十年经验的游戏开发者,擅长HTML的开发,也擅长经典游戏复刻和用户爽点挖掘,你现在要复刻经典红白机游戏"坦克大战",你首先要梳理需求,请给我总结内容,一条一条的用简明清晰的语言表达出来。
图片

最终,我梳理总结后形成下面的提示词:

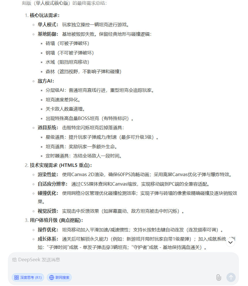
用HTML5、CSS和JS复刻经典版《坦克大战》,具体要求如下:核心玩法需求:
一、单人模式: 玩家独立操控一辆坦克进行游戏。1、基地防御: 基地被毁即失败。保留经典地形与碰撞逻辑:砖墙(可被子弹破坏);钢墙(不可被子弹破坏);水域(阻挡坦克移动);森林(遮挡视野,不影响子弹和碰撞)。2、敌方AI:分层级AI:普通坦克直线行进,重型坦克会追踪玩家。;坦克速度差异化。;关卡敌人数量递增。;出现特殊高血量BOSS坦克(有特殊标识)。3、道具系统: 击毁特定闪烁坦克后掉落道具:星级道具:提升玩家子弹威力/射速(最多可升级3级);坦克道具:奖励玩家一条额外生命;定时器道具:冻结全场敌人一段时间。
二、技术实现需求:1、渲染性能: 使用Canvas 2D渲染,确保60FPS流畅动画;采用离屏Canvas化子弹与爆炸特效。2、自适应分辨率: 通过CSS媒体查询和Canvas缩放,实现移动端到PC端的全兼容适配。3、碰撞优化: 使用网格分区管理优化碰撞检测效率;实现子弹与砖墙的像素级精确碰撞及逐块销毁效果。4、视觉反馈: 实现击中反馈效果(如屏幕震动、敌方坦克被击中时闪烁)。
三、用户体验升级:1、操作优化: 坦克移动加入平滑加速/减速惯性;支持长按射击键自动连发(连发频率可调)。2、成长体系: 通关后可解锁永久能力(例如:新游戏开局时玩家自带1级星弹);加入成就系统(例如:"子弹时间"成就 - 单发子弹击穿3辆坦克;"守护者"成就 - 基地保持满血通关)。3、视觉爽点:连续快速击毁敌人触发COMBO计数,并伴随屏幕边缘焰火特效;引入坦克破坏系统:玩家或敌人坦克被多次击中后可能出现部件损坏(例如:履带断裂导致移动减速、炮管损坏导致射速降低),损坏状态可通过特定道具修复。
图片

等待几十秒后他直接将游戏的制作分为了技术架构和实现的六个阶段

图片
图片

如果遇到有需要你选择同意创建目录结构和文件时,选择第二个即可,这样就不会每次都询问是否继续

图片

在每次执行完成后都会提醒你是否继续执行下阶段,不得不说这块 Gemini 2.5 pro做的是真不错。

图片

最终在消耗了大概 10 万的 Token 数时,完成了代码的编写

图片

不过实现效果却差强人意,当然这里我并没有加入坦克和爆炸的图片,不然效果肯定不一样:

反倒是我只用了一句话做的3d坦克大战有模有样:

不过我发现一个问题就是在你询问时间过长,或开多个 CMD 窗口沟通时,Gemini 有可能给你降级成 Gemini 2.5 flash 版本,这也算一个保护机制吧。

图片

最后

免费不是目的,而是手段。

当高质量AI助手成为每个开发者都能免费享受的基础设施时,真正的竞争才刚刚开始,毕竟免费的才是最贵的

不过说句实话,有条件使用的,羊毛有的薅,就别犹豫,毕竟这样的机会并不多

最后为了让大家能更快的提升大家AI方面的知识,我特别为粉丝准备了免费领取价值99的,3天的体验破解卡为你开启AI的学习之旅。

图片
图片
图片

扫码

链接我领礼包

图片
图片
图片
图片

「 往期精选文章 」

警告,AI正在重塑你的大脑!

Claudia发布,优雅界面赋能Claude Code,Cursor瞬间不香了!

MiniMax Speech 02 击败 OpenAI 登顶双榜,中国AI再次让世界刮目相看!

一文看懂在GitHup 10万星标的n8n,与Coze、Dify到底应该怎样选择

名师都没能教透孩子的知识,用AI两步打造个性化讲解视频

节省2万块!夸克发布行业首个免费高考志愿大模型,让每个考生都有自己的AI顾问

别再把DeepSeek神魔化了,用过Qwen3的都说真香

一口气看明白2025上半年国内大厂推出的7款AI编程神器

天工AI智能体到底行不行,3个实测给你看真相

OpenAI发布史上最强编程AI,连送外卖的美团都坐不住了!

没有评论:

发表评论

智谱AutoClaw安装指南:1分钟部署本地OpenClaw智能体,无需代码与服务器

智谱发布的AutoClaw(澳龙)是一款一键下载即可使用的OpenClaw本地部署工具,无需懂代码、租服务器或额外付费。安装过程仅需登录1次、点击4个按钮、扫描1个二维码,即可在飞书等平台使用。支持预置60多个国内适用Skill、抢先体验Pony-alpha-2模型,并可将原有O...