2026年3月12日星期四

火山引擎ArkClaw智能体:飞书炒股盯盘利器,低至9。9元体验

火山引擎ArkClaw云端托管智能体,无需配置即可接入飞书,用豆包模型实现A股盯盘、异动预警。Lite首购9.9元,Pro 49.9元送完整权益,新用户领50万免费tokens。适合股民、AI爱好者,安全可靠,7×24小时自动运行。

Tags:

用龙虾炒股,简直绝配。

你要问我龙虾这东西,与直接用大模型最大的区别是什么?

我的第一反应就是:龙虾,能实时监测。

如果你有监测某一个东西的需求,倒是真可以试试龙虾。

比如,对于股龄 10 年以上,虽然菜,但爱玩的我来说。

图片

没有什么比做一个,帮我盯盘的龙虾更有意思的事情了。

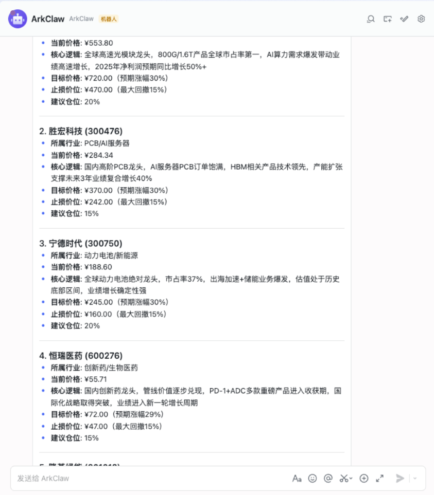
每天早上9点,它准时在飞书给我发一份股市早报,大盘走势、自选股异动、财经要闻、操作建议,比我订的三个付费研报还全。

而且它从不迟到。不像某些付费研报,周一早上10点才发上周五的复盘。

更狠的是,盘中它还会实时推送带技术分析的异动预警。

图片
图片

现在养个小龙虾是真方便,不像最初的时候,需要进行各种繁琐的配置,还要担心安全问题,就连 ClawHub 上也被安全研究员揪出了 341 个恶意 Skills。

自己折腾,又贵又危险。直到我发现了火山引擎的 ArkClaw。

图片

ArkClaw:你火山上的龙虾

简单来说,ArkClaw 就是 OpenClaw 的云端托管版,由火山引擎官方运营。

你不用装任何东西,打开网页就能用。不用装环境,不用配 API Key,不用买服务器。

图片

大家会想,那这个跟我自己部署 OpenClaw 到底有啥区别?我简单整理了一下:

图片

尤其是最后那一条,才是真正让我心动点。

全网都在说,token不够用,钱包顶不住,但是火山帮我包圆了。token管够,不心疼。

图片

搭配 Doubao-Seed-2.0 效果最好?

ArkClaw 支持多款国产模型自由切换:

Doubao-Seed-2.0 系列、GLM-4.7、Kimi-K2.5、DeepSeek-V3.2、MiniMax-M2.5。

但我实测下来,做盯盘这个场景,Seed-2.0 的表现明显优于其他几家。

主要是因为:视觉能力顶级。

Seed-2.0 Pro 在 LMArena 排名全球第七,视觉能力榜国产第一。

更关键的是,它的多模态理解能力很强。做盯盘这种场景,经常需要分析 K 线图、读取财报表格,这恰恰是 Seed-2.0 的长项。

Doubao-Seed-2.0-Pro、Lite、Code 三个版本在 CodingPlan 里都已支持,按需选择就行。

图片

CodingPlan:养虾的最佳饲料

说到 tokens 成本,这是几乎每个养虾人绕不过去的话题。

自建 OpenClaw 按 API 计费,重度使用日均 400 元。有人 6 小时烧了 1172 元。一个月下来,光喂虾的钱比你工资都高。

图片

这也是为什么我选择了火山方舟的 CodingPlan。

直接上价格对比:

图片

我们能买到什么?

  • Doubao-Seed-2.0-Code/Pro/Lite 随便用

  • GLM-4.7、Kimi-K2.5、DeepSeek-V3.2、MiniMax-M2.5 自由切换

  • 还有个 Auto 模式,AI 帮你选最适合当前任务的模型,不用自己纠结

  • Pro 用户直接送 ArkClaw 完整使用权益

我的盯盘龙虾 24 小时运行,每天定时早报 + 盘中实时监控,一个月下来的 tokens 消耗,在 CodingPlan 包月额度里绰绰有余。

薅羊毛攻略:

1、先去火山方舟后台领50万免费 tokens 体验:

https://console.volcengine.com/ark

2、觉得不错,买个 Lite 首购 9.9 元

3、如果像我一样要跑 24 小时盯盘,直接上 Pro 49.9 元,还送 ArkClaw

CodingPlan购买地址:

https://www.volcengine.com/activity/codingplan

图片

实战教程:让龙虾在飞书帮你盯盘

下面是我搭建"赛博盯盘龙虾"的完整流程。

1、开通 ArkClaw

先进入这个ArkClaw界面:

https://www.volcengine.com/experience/ark?mode=claw

用火山引擎账号登录即可,然后点击立即创建。

图片

2、接入飞书

ArkClaw 和飞书都是字节系产品,集成是原生级别的,把Arkclaw配置在飞书里面直接使用非常方便。

点击飞书配对,一键扫码配对非常快。详细教程也可以在这里查看:

https://www.volcengine.com/docs/6396/2227963?lang=zh

图片
图片

接入完成后,你就可以在飞书里直接跟龙虾对话了。

想要接入飞书非常便捷、丝滑,扫一下码,一分钟内搞定。

图片

3、配置A股盯盘

首先,你先要去这个网站ClawHub:

https://clawhub.ai

上面还有10000+的插件供大家使用。

从PPT,Obsidian,小香蕉生成图片,还有自进化Agent插件什么都有。

图片

切记一点,在给你的龙虾配置之前,看看这两个扫描插件的报告是不是安全的。

图片

我给我的火山龙虾装的是这个:

图片

既然都有火山龙虾,肯定是让它帮我们装,比如:

帮我配置一下这个盯盘工具:

https://clawhub.ai/THIRTYFANG/stock-monitor-skill

图片

然后就可以了,使用了。

图片

4、额外配置

火山引擎的龙虾对小白也十分友好:一键重启、自动诊断修复,遇到问题不用慌,更不用花钱请人上门"修虾"了

图片

5、配置盘中异动告警

然后,你还可以跟它聊聊,配置属于你自己个性化盯盘龙虾。

图片

比如说,再设置一个盘中监控:

"盘中实时监控我的自选股,如果出现以下情况,立即通过飞书推送告警:

  1. 5分钟内涨跌幅超过3%

  2. 成交量较昨日同期放大2倍以上

  3. 突破关键技术位(如MA20、布林带上下轨)

  4. 告警内容包含:当前价格、涨跌幅、成交量变化、技术面快评。"

这个功能是我最满意的。因为 ArkClaw 是云端 7×24 运行的,哪怕你电脑关机了、手机锁屏了,盘中一有异动,飞书消息就弹过来了。

图片

最后,我们测试一下。

图片

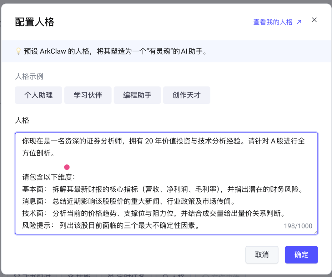
再进一步:给龙虾装上"交易员人格"。光会盯盘还不够,我想让它更专业一点。于是我给龙虾专门配置了一套 A 股职业交易员人格——让它不再是泛泛而谈的 AI 助手,而是一个有自己交易逻辑、风控意识和盘感的"老手"。

图片

当然,这里要再强调一下:

AI 分析仅供参考,不构成任何投资建议。龙虾再聪明,它也是虾,不是巴菲特。

顺手再养一只:AI 科技早报龙虾

我个人也是 AI 科技爱好者,每天早上都要刷半小时新闻追热点,挺累的。

干脆让龙虾代劳——给自己配了一个 AI 每日早报的 Skill,每天早上自动推送一份 AI 行业简报到飞书。

图片
图片

安全养虾

自建龙虾,相当于在自己家开了个大门,还没装锁。

而 ArkClaw 运行在火山引擎的云端,有几层保障:

  • 内置 Skills 安全扫描:不用担心装到恶意插件

  • 数据防泄漏能力:你的数据不会被龙虾带跑

  • 云端隔离:不暴露你的本地环境和文件系统

  • Terminal 登录:有命令行基础的用户可以做自主运维

  • 自动诊断修复:遇到问题一键排查

养虾可以大胆养,但安全这方面还是需要注重的。选一个靠谱的平台,比自己折腾靠谱一百倍。一只不睡觉、不请假、不摸鱼的赛博龙虾,帮我盯盘、做技术分析,全年无休。这波,我觉得不亏。

ArkClaw 体验入口:

https://www.volcengine.com/experience/ark?mode=claw

CodingPlan 订阅地址:

https://www.volcengine.com/activity/codingplan

火山方舟后台(领50万免费tokens):

https://console.volcengine.com/ark

话说,你用龙虾做出了什么有意思的应用?评论区聊聊。

如果这篇文章对你有所启发,欢迎点赞、在看,转发三连。星标⭐账号,还可以第一时间收到推送,感谢你的收看,我们下期再见~

图片·················END·················


没有评论:

发表评论

VAST推Tripo P1。0:2秒极速生成3D资产,重构AI 3D范式

VAST发布Tripo P1.0模型,实现2秒内生成专业级3D网格资产,无需复杂建模工具。适用游戏开发、3D打印、UGC创作等场景,生成质量已接近资深设计师水平。目前API服务全球9万企业,将推出UGC 3D平台,降低3D内容创作门槛。 Tags: AI 3D生成 T...