2025年7月27日星期日

力荐!这个国产Deep Research 发布即免费,且真研究

AI 搜索,你永远可以相信秘塔

  见字如面,我是艾康。
点击关注👆 一起探索AI,共同成长~图片



我一直觉得「搜索能力,是普通人变强所必须掌握的能力之一」。

听起来可能有点夸张,但仔细想想,无论是学习新的知识、解决工作上的某个难题,还是做一次旅行规划,本质上都是一个信息收集、筛选、整合,最终得出结论或方案的过程。

这不是简单地在搜索框里敲几个字,然后在一堆广告和质量参差不齐的网页中大海捞针。而是带着明确目的,高效获取有效信息,并将其结构化为己所用的能力。

在信息爆炸的今天,谁能掌握更高效的信息处理方法,谁就拥有了领先一步的"外挂"。

我接触互联网算是偏晚的,但好在很早就有意识刻意减少使用某度,将默认搜索引擎换成 Google,这个习惯的改变对我的影响还是蛮大的。

但即便是 Google,它解决的也只是「信息获取」的效率问题。找到相关的网页后,依然需要自己去阅读、辨别、梳理逻辑、整合观点。这个「研究」的过程,才是最耗费心力的。

如今,AI 的发展正在将这个过程逐渐颠覆。

前段时间,秘塔AI搜索上线了「深度研究」功能,它做的,不仅仅找到信息,而是直接完成「研究」这个动作。

最关键的是,这项对标国外付费产品 Deep Research 功能,目前无需开通会员,没有广告,免费即可使用。

图片

秘塔AI和传统搜索的区别

先来看传统搜索的场景。

假设你是一位大学生,正在为职业规划感到迷茫,对「产品经理」这个岗位很感兴趣。如果用传统方式,你可能会这么做:

  1. 搜索「产品经理是做什么的?」
  2. 搜索「产品经理需要哪些技能?」
  3. 搜索「产品经理薪资待遇」
  4. 搜索「非科班如何转行产品经理?」
  5. ……

你会打开十几个网页,在碎片化的信息中查找对自己有用的信息。

这个过程不仅耗时,而且很容易被各种培训课程的广告带偏。

图片

现在,再来看看使用秘塔的「深度研究」功能是怎样的体验。

可以直接通过这个网址访问秘塔官网👉 https://metaso.cn/

还是同一个搜索场景,只需要用大白话,在搜索框里输入关于这个问题的完整需求:

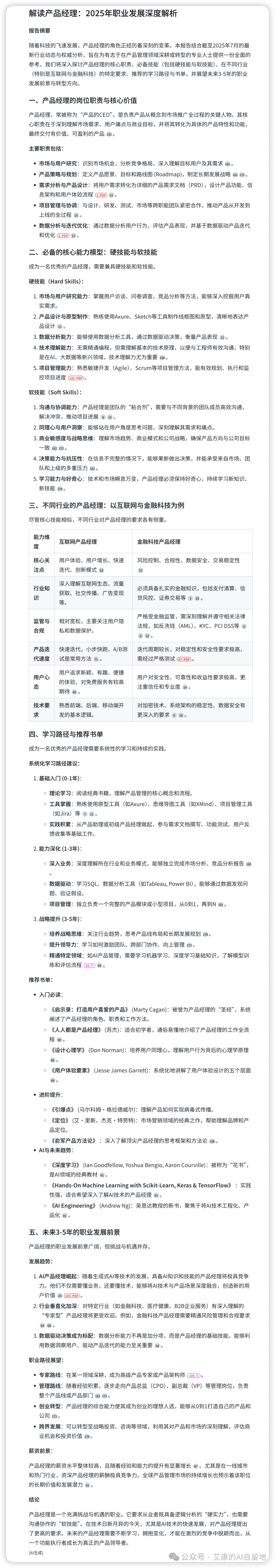
"我想全面了解'产品经理'这个岗位,请帮我深度研究一下它的岗位职责、必备的核心能力模型(硬技能和软技能)、不同行业(如互联网、金融科技)对产品经理的要求有何异同、推荐的学习路径和书单,以及未来3-5年的职业发展前景是怎样的。"

图片

接下来,让子弹飞一会。

等待期间能看到,屏幕上不会跳出满屏的链接,而是出现一张动态的「思考路径图」:

  • 拆解问题:将大问题拆分成一个个逻辑清晰的子问题。比如「产品经理职责定义」、「硬技能分析」、「软技能分析」、「行业差异对比」等等。
  • 搜集资料:针对每个子问题,从全网、学术库、文库等多个渠道搜集信息。
  • 推理整合:将不同子问题得到的信息进行关联、进行交叉验证和逻辑推理,确保信息的准确性和完整性。

整个过程完全透明,你可以清晰地看到秘塔 AI 是如何一步步从一个庞大模糊的问题,推导出一份逻辑严谨、条理清晰的结论的。

几分钟后,一份对标专业水准的研究报告就自动生成了,非常清晰地回答了我们前面提到的每一个问题👇

图片

而且这份报告里每一个观点和数据,都标明了详细的来源,你可以直接点击溯源,不用担心 AI 一本正经胡说八道。

图片

不止报告,一键生成互动网页

如果说生成一份 Word 或 PDF 报告,只是帮你节省了资料整理的时间,那接下来这个功能,则能让你的研究成果直接「作品化」。

秘塔「深度研究」提供了一个非常惊艳的功能「一键生成互动研究报告」。

图片

还是以上面「产品经理」的案例为例,拿到这份详细的报告后,只需点击「生成互动研究报告」,秘塔AI就会自动排版,配上合适的图片和图表,生成一个设计精美、交互流畅的网页。

图片
图片

这不仅仅是格式的转换,更是应用场景的延伸。

无论是做商业调研、学术分析,还是生活中的问题探究,这个功能都能让成果展示更具专业性和吸引力。

如何用好秘塔AI

上面给大家展示了秘塔 AI 强大的深度研究功能,相信大家应该能感受到,AI 搜索今天所带来魅力了。

为了让大家更好地上手使用,下面分享几个我常用的小技巧。

  1. 明确搜索范围:在提问前,可以根据问题性质选择搜索范围,如「全网」、「学术」、「文库」、「图片」等。例如,研究科学问题时,优先选择「学术」范围,能得到更严谨的结果。
  2. 管理信息源:在来源偏好里可以设置不希望出现的网站,这样秘塔在搜索时,会自动屏蔽掉这些网站,可以让回答质量更高。
  3. 精准表达:区别于传统跟 AI 一回一答的对话方式,可以一次把你想要问的问题,全部列出(就像文中的案例),减少每次提问-回答等待的时间。

写在最后

在 AI 时代,我们获取信息和知识的方式正在逐渐被重塑。

像秘塔AI「深度研究」这样的工具,通过将复杂的「研究」过程自动化、透明化,极大地降低了普通人获取深度、结构化知识的门槛。

不过,虽然 AI 搜索越来越智能,强大,但我们的独立思考能力也不应该因此退化。

AI 搜索的价值在于高效地搜索和整理内容,但最终的判断、洞察和决策,仍然需要我们自己来完成。

我们可以将其视为一个强大的思维杠杆,用它来加速我们的研究过程,验证我们的想法,拓展我们的认知边界。

但我们自己,永远应该是那个提出问题、审视答案并赋予其意义的最终思考者。

图片

我是艾康,会持续分享AI时代下的思考方式,如果想第一时间收到推送,欢迎关注公众号,为星标⭐


扫描下方二维码,备注「公众号」,免费送你一份《AI编程与智能体从 0 到 1完整手册》

如果觉得这篇文章有用的话,感谢点赞、在看➕关注👆,我是艾康,咱们下篇见!  

图片

图片

没有评论:

发表评论

Claude Mythos模型发布:安全漏洞发现能力超人类,暂不开放使用

Anthropic发布最强AI模型Claude Mythos,在漏洞发现与利用能力上超越除顶尖人类外的所有专家,已自主发现数千个高危零日漏洞。该模型在SWE-bench Pro得分77.8%,远超此前旗舰版本。因安全风险,Anthropic暂不公开发布,启动Project Gla...