2026年4月3日星期五

Obsidian插件Folder Bridge:无需软链挂载外部隐藏文件夹

Obsidian插件Folder Bridge可将外部文件夹或隐藏目录(如.claude)挂载到Vault内,无需复制文件或创建软链。挂载后支持搜索、双链和Quick Switcher,编辑实时写回原文件。适合需要跨库管理或访问配置文件的进阶用户。

Tags:

  见字如面,我是艾康。
点击关注👆防止迷路。







 

本文字数 2254,阅读大约需 4 分钟

众所周知,Obsidian 不仅是一个笔记工具,它也是一个基于 Markdown 的文本编辑器。

你可以用它写文档、写日记、写文章,甚至管理各种纯文本格式的.md配置文件。

但有一个细节,可能很多人不曾注意到:Obsidian 默认不显示任何以.开头的文件夹。

img

.claude.codex.gemini.obsidian.config……这些目录,在 Obsidian 的文件列表里是完全看不到的。

不是文件不存在,是Obsidian 设计就是如此。

不只是隐藏文件夹

把视角拉远一点,会发现这个问题的根源不在于「隐藏」。

Obsidian 能看到的,就只有 Vault 内部的文件。

搜索、双链、Quick Switcher、关系图谱——这些 Obsidian 的核心能力,全部只作用于 Vault 内部。Vault 外面的文件,对 Obsidian 来说不存在。

如果你有一些文件放在 Vault 外面,比如另一个项目的文档,或者另一个 Obsidian 库的内容,想在当前 Vault 里访问它们,常规做法是把文件复制一份进来。

但这意味着重复存储,两边不同步,维护起来很麻烦。

以前我用的是另一个办法:创建软链

img

在之前这篇《Gemini CLI 也能用 Skills 了,我用它解放了 Obsidian 的图片整理》里,我就用了这个方法,通过软链在 Obsidian 里管理 Gemini CLI 的 Skills 文件。

对程序员来说,打开终端,ln -s 一行命令就搞定了。

但对不熟悉命令行的用户来说,稍微还是有些麻烦,要理解软链是什么,要写对路径,出了问题还不好排查。

最近我发现了一个 Obsidian 插件,把这些问题一次性解决了。

Folder Bridge:把外部文件夹「挂载」进 Vault

这个插件叫 Folder Bridge 👉 https://github.com/tescolopio/Obsidian_FolderBridge。

img

核心功能一句话说清楚:

把外部文件夹「挂载」到 Vault 里,文件不复制、不移动、也不需要建软链。

挂载进来的文件和 Vault 里的原生文件没有任何区别——搜索能搜到,Quick Switcher 能切换到,双链也能链到。

文件始终保存在原始位置,在 Obsidian 里编辑,改动会直接写回原文件。不存在重复存储和不同步的问题。

隐藏文件夹也能挂载。.claude.config 这类以 . 开头的目录,同样可以挂载进来,在 Obsidian 里正常显示和编辑。

怎么安装

目前 Folder Bridge 还没有上架 Obsidian 的社区插件市场,不能直接在 Obsidian 里搜索安装。

有两种方式可以装上它。

方式一:通过 BRAT 安装

BRAT(Beta Reviewers Auto-update Tool)是一个专门用来安装尚未上架社区市场的插件的工具。

如果你还没装过 BRAT,先去 Obsidian 的社区插件市场搜索「BRAT」,安装并启用。

img

然后按 Ctrl/Cmd + P 打开命令面板,输入「BRAT」,选择「Add a beta plugin for testing」。

在弹出的输入框里,粘贴 Folder Bridge 的仓库地址:https://github.com/tescolopio/Obsidian_FolderBridge

点击「Add Plugin」,BRAT 会自动下载并安装。

img

最后进入「设置 → 第三方插件」,找到 Folder Bridge,点击启用就行了。

方式二:手动安装

如果不想额外装 BRAT,也可以手动安装。步骤稍微多一些,但也不复杂。

第一步,打开 Folder Bridge 的 GitHub Releases 页面 👉 github.com/tescolopio/Obsidian_FolderBridge/releases/latest,下载最新版本里的两个文件:main.js 和 manifest.json

img

第二步,找到你的 Vault 在电脑上的实际路径。

如果不确定在哪,打开 Obsidian 左下角的设置,在最上方就能看到当前 Vault 的路径。

第三步,用电脑的文件管理器打开这个路径,找到里面的 .obsidian 文件夹。

这里有个小细节:.obsidian 本身就是一个隐藏文件夹,在 macOS 的 Finder 里默认看不到。按 Cmd + Shift + .(英文句号)可以切换显示隐藏文件。

Windows 用户需要在文件资源管理器的「查看」选项里,勾选「显示隐藏的项目」。

进入 .obsidian 后,找到 plugins 文件夹。如果没有,手动创建一个。

img

然后在 plugins 下面再新建一个文件夹,命名为 folderbridge,把刚才下载的 main.js 和 manifest.json 放进去。

最终的目录结构长这样:

你的 Vault/
  └── .obsidian/
        └── plugins/
              └── folderbridge/
                    ├── main.js
                    └── manifest.json

第四步,重启 Obsidian,然后进入「设置 → 第三方插件」,就能看到 Folder Bridge 了。启用它即可。

img

怎么用:挂载一个本地文件夹

插件装好之后,用起来很简单。

点击 Obsidian 左侧边栏新出现的文件夹图标,或者进入「设置 → Folder Bridge」,点击「Add Mount Point」。

img

在弹出的界面里,有三个关键项需要填:

Mount Type:选择「Local folder」(本地文件夹)。

Real path:填写你想挂载的外部文件夹的真实路径,例如 .claude

Virtual path:填写你希望这个文件夹出现在 Vault 里的什么位置。留空的话,默认会用原始文件夹的名字挂在 Vault 根目录下。

img

填好之后,点击「Validate & Add」。

Obsidian 右上角会弹出几条通知,提示对应的文件夹已被成功挂载。

img

打开左侧的文件列表,就能看到刚才添加的文件夹已经出现在里面了。整个过程不需要重启 Obsidian。

img

挂载进来的文件可以直接打开、编辑,所有改动会实时写回到文件的原始位置。

Obsidian 的全局搜索和 Quick Switcher(Ctrl/Cmd + O)也能检索到这些文件,和原生文件的体验完全一致。

img

我用它做了什么

说两个我自己的使用场景。

第一个,挂载常用隐藏目录。

比如我日常用 Claude Code 比较多,它的 Skills 和各种配置文件都在 ~/.claude 这个隐藏目录下。

现在直接把 ~/.claude 挂载到 Vault 里,Skills 文件就出现在 Obsidian 的文件列表中了。想改随时改,和我的笔记在同一个工作区内。

这也意味着,之前那篇文章里提到的用软链管理 Skills 的方案,现在可以用这个插件替代了。不用再碰终端,不用再写 ln -s 命令。

img

第二个,挂载另一个 Obsidian 库。

我有两个 Obsidian 库。一个是日常使用的主库,做知识管理;另一个是我的阅读系统,专门存放各种输入的各种信息。

两个库的内容如果需要交叉使用,之前只能来回切换 Vault。

现在我可以直接把阅读系统的库直接挂载到主库里,不用离开当前的工作环境,就能随时查阅和编辑另一个库的内容。

img

两个独立的知识体系,在一个界面里打通了。

其他能力

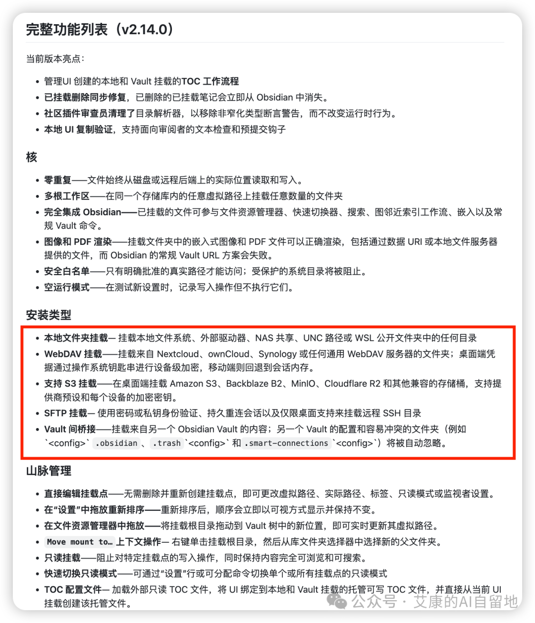
除了本地文件夹挂载,Folder Bridge 还支持一些进阶功能:

  • • 支持 WebDAV、S3、SFTP 等远程挂载。如果你有 NAS 或者云存储,可以直接把远程目录挂到 Vault 里。
  • • 支持只读模式。挂载进来的内容只能看不能改,适合引用型的资料库。
  • • 支持忽略规则,可以排除特定的子目录或文件类型,比如 node_modules 这种不需要索引的目录。
  • • 支持多设备路径映射,同一个挂载点在不同电脑上可以指向不同的本地路径。
img

这些就不展开了,有需要的可以去 GitHub 仓库查看详细文档。

写在最后

Obsidian 本身的设计,决定了它只能管理 Vault 内部的文件,这个边界在大多数场景下没什么问题,但一旦你有一些进阶的需求,就会觉得这个限制有点碍事。

Folder Bridge 解决的,就是这个很具体的场景。

如果你也碰到过类似的痛点,隐藏文件夹看不到、Vault 外的文件管不了,可以试试这个插件 👉 https://github.com/tescolopio/Obsidian_FolderBridge

 

图片

以上,就是本文全部内容,如果觉得这篇文章对你有启发,点赞、比心、分享三连就是对我最大的支持,谢谢~

往期推荐阅读
•  Obsidian 从入门到进阶合集

• AI把我推成"知名"博主后,我发现了一条产业链

• 善用 AI,实际上对人的要求只会越来越高 

• 用 Gemini 解锁 YouTube 新用法,信息获取效率提升 10 倍

• 别再纠结 AI 味,内容创作应该回归第一性原理

• 有了 NotebookLM 后,还需要 Obsidian 吗?

• 我试了 NotebookLM 学习法后,彻底抛弃传统学习方式

• NotebookLM 再次升级,来自谷歌的年终礼物

• 我用 NotebookLM 解锁 PPT 的 5 种玩法,实现了 PPT 自由

• AI 时代,你的上下文才是最值钱的资产

• 2026 年如何用好 AI,我发现这些能力更重要

• Openclaw 这么火,可你真的需要它吗?

• 试完 LibTV 的 Star Video 2.0,说实话,有点上头

• 万物皆可命令行:AI 时代,软件正在长出第二套界面

没有评论:

发表评论

谷歌Gemma 4本地部署教程:三步零成本安装(支持Mac/Windows/Linux)

本文提供谷歌开源模型Gemma 4的本地部署保姆级教程,支持Mac、Windows、Linux系统。通过Ollama工具,三步即可完成4-bit量化模型的下载与运行。涵盖E2B(4GB内存)、E4B(5.5GB)、26B(16-18GB)及31B(17-20GB)四个版本的内存要...