2026年3月21日星期六

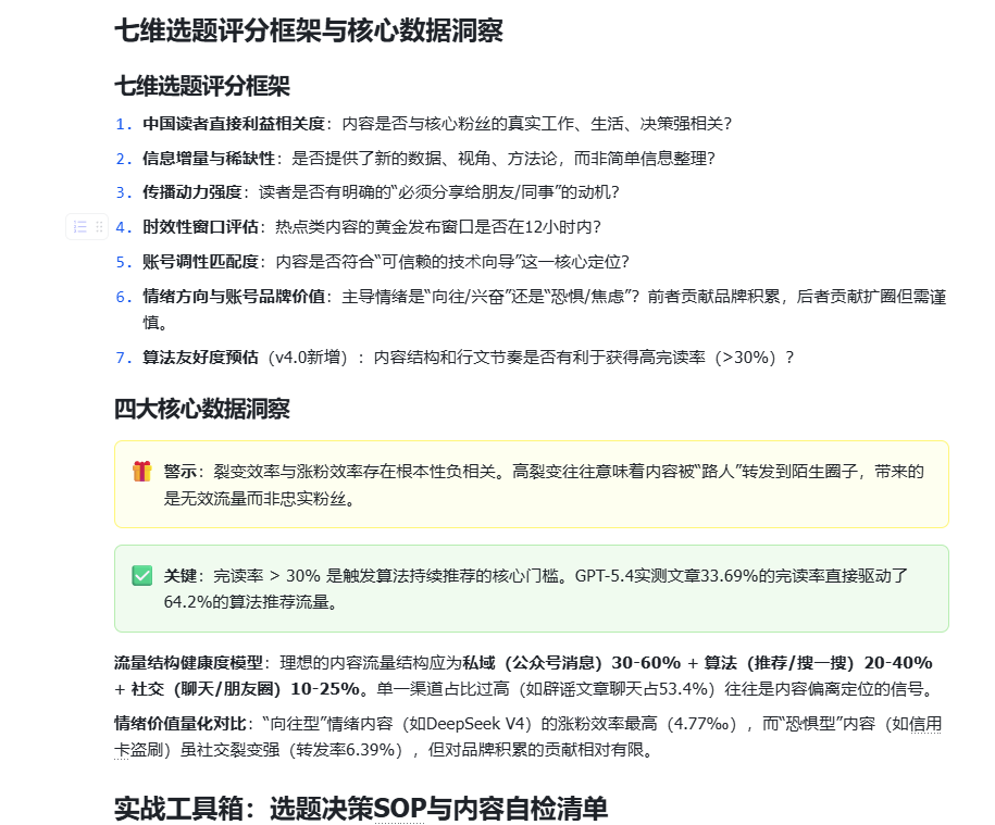
飞书原生AI智能体aily升级,打通工作流解放办公效率

飞书aily作为原生AI智能体,一键激活即可打通飞书工作流,支持文档整理、报告生成、定时任务等办公场景,权限透明可管理,并支持性格定制。适合希望提升办公效率的飞书用户。

Tags:

前天,飞书2026新品见面会。

作为一个已经用了飞书3年的老用户,我是真没想到官方竟然再次搬出了aily。

并且这回 aily 还一跃成了飞书官方认证的企业版龙虾。

不光公布了一大堆全新功能,全新场景,甚至给你原版虾哥直接抬走。

图片

这里可能有小伙伴不知道什么是aily,我简单讲一下:

这是内置在飞书里的一个AI通用智能体,早在去年就有发布。

图片

但这次主打一个强势回归,今年飞书有了龙虾这波积累发力,aily它这回终于是吃上好的了。

图片

而我也是早早拿到了内测版本,整体体验下来,我可以这么说:

aily它绝不是PPT画饼,真的属于二度开服!

所以今天我们就来仔细聊一聊,aily它到底有哪些迭代升级?

图片

细节拉满

有人肯定会奇怪,飞书aily和先前的龙虾有什么区别?

答案是,过去的龙虾对接上飞书后更多只是作为和龙虾交互用的聊天框。

而现在的aily等同于飞书自己内置的原生龙虾,极快打通了原有飞书内部的全部流程。

比如拿激活来说,过去龙虾激活还得授权配置机器人,得填一大堆链接和api。

图片

现在我直接能在官网一键激活:

https://aily.feishu.cn/

图片

打开飞书 aily,左侧栏「个人助手」下面有个「认领专属智能伙伴」,点一下,aily 就出现在我的联系人列表里了。而且它还有 Web 版的 aily 专业版,支持更复杂的交互。图片

直接一键操作,省去我一大堆时间。

而且aily这回的技能,单是提前内置好的技能就已经足够完整。

图片

我是万万没想到它在skill方面,得益于当初第一波吃上龙虾风口。

竟然提前打包整理了一整套,最为常用的办公版龙虾必备技能包。

图片
图片

还有一些由官方认证的小众github skill技能,主打一个量大管饱一应俱全。

图片
图片

这里我拿一个报告生成的skill举例。

因为我平常工作最常用的就是关注和收集最近的AI讯息,所以我直接让aily帮我生成了一份前三天的AI行业重点资讯。

图片

调用技能的过程同样可以全程监工,这个不必多说。

图片

重点是,当它真的给我整理出AI行业重点资讯后,效果真的极其惊艳!

图片
图片

信息整理的生图效果也是同样离谱,图文并茂,数据更是一目了然。

图片
图片

甚至就连信息的侧边栏都比我整理更清楚,左图是我自己整的🤣

图片
图片

而且,让我最意外的一点是,每条消息都提前标好了可以直接双击打开的短蓝链。

图片

这点真的非常非常细节,我随时就能点进去查看信息源头。

图片

大大预防了前一阵315曝光的GEO投毒 AI 软文的问题。

而且链接插入到文中每句的结尾处,AI还主动用链接功能把网址缩短,既方便我点击,还不会占太多空间。

看来以后收集信息,还是直接交给aily帮我整理好了,真的既美观又方便。

图片

办公能力

不过要说为什么aily能给老大哥龙虾直接抬走,那还得看它最最核心的能力。

对本地云文档的掌控力,简直可以说手拿把掐。

图片

比如先前放在飞书里的文章,我过去其实一直想做一个多维表格。

不是不知道多维表格好用,是真的懒。

懒得设字段,懒得贴标签,懒得做分类,懒得从头到尾一行一行录入。

结果这回aily来了,我就随手把几篇文章放在飞书里的文章扔给它:

图片

然后,从文章定位,到关键词,到标签,到链接,到数据,详详细细,它是一个字段都没漏。

图片
图片

就连文章定位分析和流程图,也一并给我做出来了。

图片
图片

好家伙,那我三年积攒下来没整理的东西,岂不是都能一句话给我搞定!

图片

然后我还让它试了试发票统计,照样轻轻松松。

图片

当然还有合同文档填写,公司的信息提前设置好

图片

用起来也是省时省力省心。

图片

所以说,你a姐能把龙虾直接抬走,确实是真有实力在的。

图片

当然我还顺带测了一下PPT,基于我先前那篇关于龙虾安全性的文章。

图片
图片

aily做出来的,它是真的直接打开就能用。

图片
图片

即便我再要求他针对某一页去调整细节,依旧直接拿捏。

图片

所以我看谁以后还熬夜改PPT?

AI PPT这个行业,麻烦飞书把它一并跟龙虾抬下去。

图片

当然定时任务触发,给aily设闹钟,让它在固定时间点自动执行某件事也少不了。

比如我设置的是,每天早上帮我整理前一天的AI行业资讯。

图片

定好时直接发送给联系人提醒。

图片

后端的权限管理这一块,估计不少人心里有疑虑。

毕竟是办公软件,涉及公司文档和敏感数据,权限不透明的话确实会有风险。

但飞书后台这块,我进去翻了一眼,实话讲一目了然。

图片

哪些技能可以启用读写权限,哪些审批权限可被启用,全都清清楚楚列在那儿。

权限让人看得见,才值得信任,这点飞书它也做到了。

当然最后还有一个功能,也是我个人觉得最棒的:可以在后台给自己的专属aily捏一个性格。

图片
图片

虽然请不起秘书,但我用的起aily,

想要雷厉风行、言简意赅的执行型秘书,还是温柔耐心,会好好解释每个步骤的陪伴型秘书。

只要你会捏自定义性格,那绝对比请真人省心。

图片

当然,以上这些,还只是aily的冰山一角,还有一大堆功能我还没发掘出来。

毕竟飞书一直都是这样,开发者只要哐哐往里猛做功能就可以了,我们用户要学习的事情就很多了。

图片

絮叨

说句实在话,从飞书到aily,从扣子再到秒搭,把这几个产品摆在一起。

字节这盘棋,其实下得很明白的。

全场景,全覆盖,B端用户,一个都不放过。

图片

先进企业先用飞书,aily这次的升级,不是加几个小功能,换个人物头像的表面文章。

而是彻底打通Workflow,让飞书本身的产品成熟度又往前迈了一大步。

说是二度开服,真不过分。

而最近这段时间,我最大的感受:

原来我过去花在整理文档,填多维表格,汇总资讯,改合同上的那些时间,交给 AI,它会做得比我更好而且还不嫌烦。

把人从重复性劳动里解放出来,这就是科技发展的意义所在。

一虾落,万物生。

aily这次升级,至少已经解放了我一半的时间。

那你呢?你手里还有多少重复性工作,没有试着用用AI来做呢?

如果这篇文章对你有所启发,欢迎点赞、在看,转发三连。星标⭐账号,还可以第一时间收到推送,感谢你的收看,我们下期再见~

图片·················END·················

没有评论:

发表评论

CVPR 2026 南大北大提出MorphAny3D:免训练跨类别3D变形方法

MorphAny3D是南京大学与北京大学联合提出的一种无需训练的3D变形方法,利用结构化潜在表示实现跨类别物体(如大象到挖掘机)的平滑、合理变形。适用于影视特效、游戏制作及三维视觉研究人员。核心优势:解决跨类别结构扭曲与时序跳变问题,支持解耦变形、三维风格化等应用,具备强泛化性。...