2026年1月7日星期三

分享6个平时我最常用的Prompt心法。

做你自己问题的导演。

已经2026年了,其实还是看到很多朋友,说不知道怎么能更好的跟AI对话。
就是那种问点日常回答,效果还可以,但是一旦稍微专业一点、稍微需要维度多一点,AI回答效果一下子就不行了。
然后就有一些朋友,让我分享一点自己的经验。
我自己肯定不是什么Prompt大佬,跟李继刚、宝玉老师这种没法比,我就是一个玩的更多一点的普通用户,不过也确实玩了两三年,日常生活、工作中,也有大量的地方是靠AI帮忙的,现在基本属于每天没了AI就废人一个的状态。
所以我觉得,我还是有一些些小小的经验可以跟大家分享一下。
我其实自己很少会用一些特定格式的Prompt,我经常对朋友讲的就是,你能把问题表达清楚、把上下文和背景信息表达清楚,你的Prompt的就成功了一大半。
但是其实在过程中发现,这个事也没有那么简单。
包括我自己也是,很多时候脑子里就是一瞬间空空如也。
所以我自己更多的喜欢用的是所谓的心法,也就是一种跟AI的对话技巧,能最大程度的,激发AI的能力,帮你得到更棒的答案。
所以,也想给大家,分享一下我平时用的比较多的6个心法技巧,希望对大家有所帮助。
话不多说。
我们,开始~

一. 让AI选定角色后再回答
我们都知道,给AI设定具体的角色,是有用的。
在你对你要提问的问题非常清楚的情况下,可以直接设定角色,而且这个角色越具体越真实,其实效果就越好,这个我们已经见过很多很多了。
比如你设定乔布斯的角色,很多时候,就比一个10年的产品经理这种角色,来的更加有奇效。
但,很多时候,其实你根本不知道,应该给你要提问的问题,设定什么样的角色更适合,这时候,你也没必要自己憋,直接让AI给你选嘛。
也就是这个心法,让AI选定具体角色以后,再进行回答。
这个Prompt,我随手写了一个模板,大家也可以直接拿去用。
我想探讨【领域】里的【问题类型/场景】。先别回答。
请你先选一位最适合的领域顶尖名人专家来思考它。可以是活人或历史人物,名字可以小众,但必须在该细分领域很专业。如果你不确定该选谁,可以先反问我2个定位问题再选。
先输出1.你选谁,他对应的细分领域2.为啥选他,三句话然后再让我描述详细的问题。
当然,其实你没有必要完全复刻这个模板,大概就这个意思就行,效果都差不多。
比如我们马上要办年会。
我就可以直接用这个模板问。
图片
AI选了一个人,叫Priya Parker,我去搜了一下,确实是一个活动策划专家,而且很有名。
图片
在我给了我的一些信息之后,这个年会活动策划的答案,立刻就变的丰满了起来。
图片
善用各种各样的专家,来为你做参考,你会得到一些,非常棒的回答。

二. 给答案前先让AI追问
这个心法也叫苏格拉底式追问。
我们日常生活中,如果你让朋友或者让老师,帮你进行一些决策,在你说完第一轮信息之后,他们一定都会再追问你一些更细节的信息,从而能给你更棒的回答。
但是如果我们请求AI去做一个事或者回答一个问题,它其实并不会这样,你给什么样的信息,它就会生产什么样的回答,核心原因其实还是上下文和你的背景信息给的不够。
但是我们很多时候,并没有那个意识,甚至我们自己都忘了要给这一趴。
所以这个时候,其实完全也可以靠AI来帮忙。
Reddit上有一个大佬@imthemissy写的一个Prompt的思路我自己之前用过之后其实非常的棒,这里我自己优化了一下变成了模板,也分享给大家:
【你的问题/需求】请你在回答前,先问我问题。要求:一次只问一个问题。根据我的回答,继续追问。直到你有95%的信心理解我的真实需求和目标。然后才给出方案

在回答之前,AI会不断的对你进行提问,以获的更多的上下文背景信息。

而95%置信门槛这个词是神来之笔,我之前看到之后,实测效果确实会更好。因为既足够高以确保质量,又足够真实,避免AI陷入无尽循环。

比如说我们现在因为业务盘子越来越大,会缺很多很多优秀的人才,现在整个瓶颈卡在了招聘这个地方。

那我就用这个心法,去问AI,我现在应不应该先招一个HR。

图片

在问了我十几个非常详细的问题之后,给出了我认为很棒的回答。

图片

比一个干巴巴的没有营养的回答好多了,而且真的对我有用。

这是我在日常跟AI对话过程中,几乎是用的最多的心法,没有之一。


三. 与AI辩论
这条心法的核心,其实就是让AI不要那么的舔狗。
因为AI的谄媚效应实在太强了,在你没有刻意引导的情况下,会经常顺着你说,导致很多的问题,你没有办法对自己进行客观的判断。
这个我之前也写过一篇文章,分享过我自己跟它详细的用法。
国庆这8天,我发现和AI辩论才是最高效的学习方式。
我当时是要去做一个分享,有一个自己的观点,我怕我思考的不完善,会闹笑话,于是希望AI来跟我辩论,帮我进行补全。
我当时的Prompt攻击性还挺强的,是这样的:
我马上要参加一场辩论赛,会有很多人来挑战我的观点。我的观点是【观点】我希望这个理论必须变得无懈可击。如果你是一个学者,你需要用尽一切论据、细节和逻辑,来挑战我、反驳我。你的唯一目标,就是证明我是错的。你会怎么反驳呢?
当然思路都差不多,这玩意不需要背下来,简化版的也行。
【我的想法/观点】请你现在扮演一个"反对者角色",从不同角度攻击我的想法,帮我完善我的观点。要求:不用客气,直接指出漏洞。
思路差不多其实就行,这种就属于心法,Prompt写成啥样无所谓,是那个意思就行。
图片
当时我把我的Prompt扔到了Gemini里,跟AI来了一场酣畅淋漓的辩论,将近聊了整整3个小时。
坦诚的讲,那一次,我被AI折服了,我确实跟AI学到了很多。

四. 让AI提前预演失败
我们人做计划的时候就很容易热血,AI做计划的时候也容易乐观。
这俩凑一块,经常会很容易搞出那种听起来很燃但是落地全靠命的方案。
所以呢,我自己很喜欢在一些计划或者方案开始前,先做一次"预演失败"。
其实有点像影视行业的Previz,在正式开拍前先搞个预演踩踩坑。
我自己的Prompt模板也挺简单的:
【我的项目/想法】请假设这个项目到时候失败了拉了大跨。然后回答:什么时间点开始出现衰退信号?最致命的决策错误是什么?你忽视的核心风险是什么?如果能重来,第一个应该改的是什么?要求:写一篇"失败复盘文章",要基于真实的类似项目失败案例。
大概就是这个意思,一些问题你们也可以自己来,也可以让AI直接帮你想,都行。
比如我们今年4月,在北京会办一个规模可能会非常大的AI大会,万人规模,也会有一些明星和大佬们过来。
我就可以把我的一个PDF方案,扔给了AI,再用这套心法,去提前预判一下风险。
图片
给我写了一篇,洋洋洒洒几千字的文章。
图片
说实话,真的很有用,甚至给我列出了信任里面的排队、盒饭、厕所、安检、动线的风险,这之前,其实完全是我的认知盲区。。。
推荐大家经常去给方案做一下预演失败,能帮你补充很多很珍贵的角度。

五. 反向提示
这个就比较简单了。
就是有些时候,你根本不知道怎么问,你只知道你想要什么样的结果。
比如你看到一篇很牛的文案,或者很牛逼的图,你想要同样的结构和节奏,可你说不出来。
那就把成品给它,让它倒推提示词。
很多人也都分享过这样的技巧。
现在模型都是多模态,思考链也比较牛逼,所以这种反向提示的Prompt,其实也可以写的非常简单。
我最常用的就是一句大道至简的话。
这是我想要的成品范例。请你倒推一个提示词,让我用它能稳定生成同风格的内容。并说明这个提示词里每一句的作用。
举个例子,我可以把我的那篇9块9DeepSeek的文章,扔给AI。
图片
AI就能出一个非常详细的Prompt。
当然,不是让大家去用这个Prompt复刻我,因为能复刻个型但是复刻不出来魂,这个做法,其实还是帮我们去学习用的。
比如我看到一个很棒的文章,或者很棒的一张图,有时候我想拆解和学习,想把结构和节奏融入到我未来的内容里面去,用AI帮忙逆向,总结出一些特点和规律,其实是一个很棒的帮助自己学习的做法。
图片也是一样的。
可惜的就是现在音乐不太好推,我还挺想去反推蛮多歌的Prompt去学习的。
图片

六. 双层解释法
双层解释法,是我日常学习过程中也用的蛮多的一个方法。
就是我们平时用AI了解一些我们不熟悉的领域,或者不太懂的名词,很多时候,大家都会用我是一个六年级小学生,请用我听得懂的方式来给我解释。
这个方法当然有用,能让你最快速度了解大概是个啥,但是其实并不是特别利于后续的学习。
所以我一般,会让他直接出两个版本,一个版本就是初学者版本,能用最快的类比当我没有基础,也能通俗易懂的理解。
另一个版本就是更为专业的版本,跟初学者版本进行对照学习,如果中间有不懂的地方,继续用双层解释法向下挖掘。
Prompt模板也特别简单:
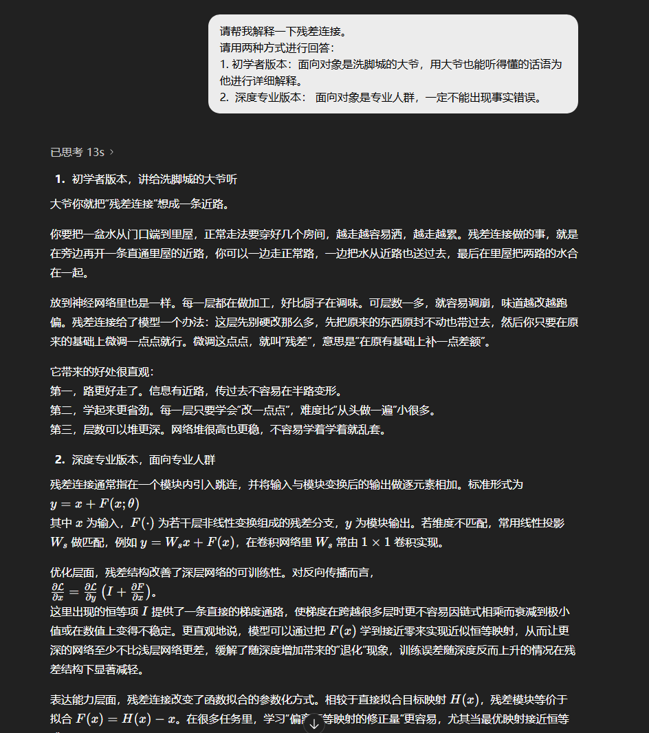
请帮我解释一下【你的问题】。请用两种方式进行回答:1. 初学者版本:面向对象是洗脚城的大爷,用大爷也能听得懂的话语为他进行详细解释。2. 深度专业版本: 面向对象是专业人群,一定不能出现事实错误。
初学者版本我特别爱用一个画像就是洗脚城的大爷,这样AI出来的例子,会非常的生活化通俗化,主要不幼稚,以前我也喜欢用六年级小学生,但是出来的那些解释,实在太像哄小孩了,还挺幼稚的。。。
比如说前几天DeepSeek的新论文,有个概念叫残差连接。
我们就可以用这个Prompt,让AI进行解释一下。
图片
解释的在我看来,还是相当到位的。

写在最后
以上,就是这一次,我分享的我用AI的6个Prompt心法啦。
Prompt这玩意,说实话,有些时候也并没有那么的高深,更多的就是一种,沟通的方式。
AI也从来不怕你笨,怕的是那种说不清道不明的模糊。
这六个心法,本质只有一句话:
让对话变成你跟AI的协作,让提问变成你对AI的设计。
很多事情就迎刃而解了。
你不需要做Prompt大佬。
你只需要做自己问题的导演。
希望这些技巧,能对大家有用~

以上,既然看到这里了,如果觉得不错,随手点个赞、在看、转发三连吧,如果想第一时间收到推送,也可以给我个星标⭐~谢谢你看我的文章,我们,下次再见。

>/ 作者:卡兹克

>/ 投稿或爆料,请联系邮箱:wzglyay@virxact.com

没有评论:

发表评论

不会吧!这款完全免费的小说写作ai工具,你应该寻找很久了,赶紧收藏起来点赞吧

记得早之前就有人咨询过高粱seo,有没有免费写小说的ai工具软件,当时高粱seo只知道有收费的,但是没见过免费的,毕竟基本都是通过ai大模型的api写的,这就必须付费才行的了。好在今天无意中在寻找资源过程中,一款优秀的ai小说软件映入眼中 这几天都是连续分享ai网站,高粱se...