2025年9月26日星期五

通用数字孪生平台开源!全球最牛数字孪生平台

通用数字孪生平台开源!

通用数字孪生平台开源!全球最牛数字孪生平台

源代码

https://www.gitpp.com/tailwind/project0922-opendigitaltwin

门槛很高,不要轻易尝试

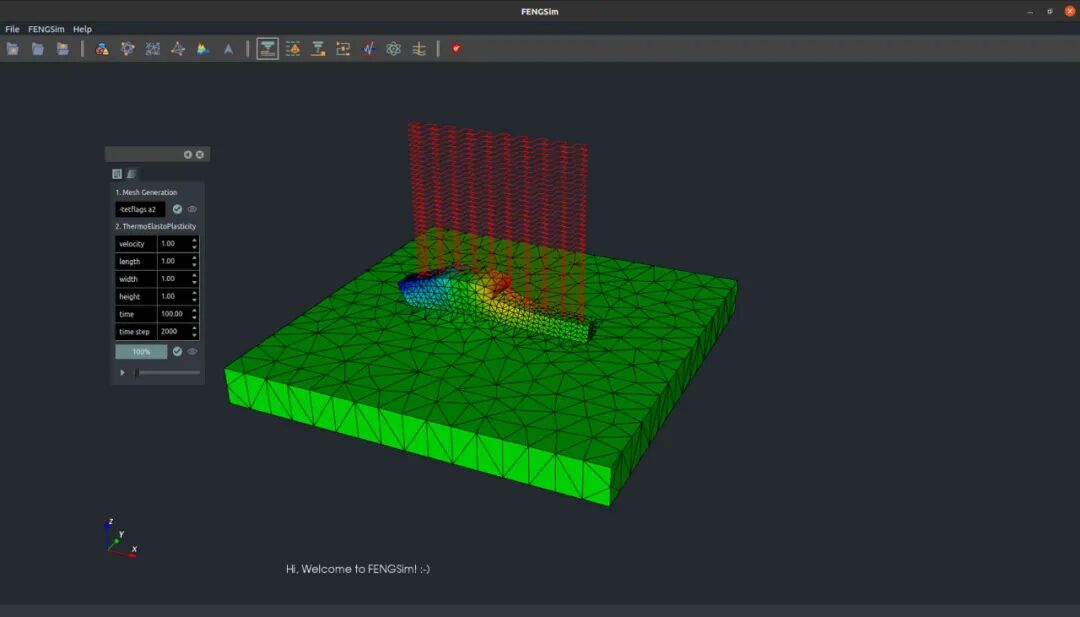
GPP独家分享


图片
图片


OpenDigitalTwin项目通过数字孪生技术重构产品全生命周期优化范式,其技术体系与实施路径可拆解为以下核心维度:

1. 安装部署与开发环境配置

  • 路径验证
    :需确认cli目录下install.sh脚本具备执行权限(可通过chmod +x install.sh授权),且系统已预装QtCreator及对应版本的Qt库(建议Qt 5.15+)。若遇依赖缺失,脚本应自动提示安装gcc、cmake等编译工具链。
  • 项目启动
    ./qtcreator.sh启动IDE后,需通过"File > Open File or Project"精准定位starters/FENGSim/FENGSim.pro,避免路径错误导致项目加载失败。构建时选择"Release"模式可优化性能,但首次调试建议启用"Debug"模式捕获运行时错误。

2. 数字孪生技术内核解析

  • CAX技术栈融合
    :项目以开源CAX工具链(如FreeCAD、OpenCASCADE)为基座,集成有限元分析(FEM)、计算流体力学(CFD)内核,实现从CAD几何建模到CAE仿真的无缝衔接。例如,在复合材料成型过程中,可实时模拟树脂流动与纤维分布,预测缺陷位置。
  • 全生命周期数据流
    :通过物联网传感器采集制造/运维数据,反向注入数字孪生模型,形成"设计-仿真-实测-优化"闭环。如机器人运维场景中,通过振动信号分析预测关节磨损,动态调整控制参数延长设备寿命。

3. OpenCAXPlus SDK创新价值

  • 知识系统构建
    :SDK封装物理模型(如弹性力学方程)、数值算法(如有限元求解器)及计算机图形学模块,提供标准化API接口。研究人员仅需调用simulate_additive_manufacturing()等高层函数,即可快速搭建3D打印过程模拟器,无需重复造轮子。
  • 跨领域应用框架
    :针对增材制造、机器人控制等场景,SDK内置行业模板库。例如,在增材制造模块中,预置金属粉末熔融路径规划算法,支持用户自定义材料参数与工艺窗口。

4. 战略意义与未来展望

  • 颠覆性创新加速
    :数字孪生使Mars载人任务等前沿项目可进行"地面-太空"双生验证。在火星舱设计中,可同步模拟地球环境下的结构强度与火星低重力下的热应力分布,提前规避设计缺陷。
  • 开源生态共建
    :项目采用MIT协议鼓励社区贡献,目前已集成50+开源工具(如ParaView后处理、VTK可视化)。开发者可通过GitHub提交插件,扩展数字孪生在生物医疗、智慧城市等新领域的应用。

行动建议:若需深度参与,可先从examples/目录的案例入手,如运行composite_material_simulation.py掌握基础操作;进阶者可尝试修改src/algorithms/中的核心算法模块,提交Pull Request至主仓库。项目官网提供详细文档与论坛支持,助您快速融入开源创新生态。



通用数字孪生平台开源!全球最牛数字孪生平台

源代码

https://www.gitpp.com/tailwind/project0922-opendigitaltwin

门槛很高,不要轻易尝试

GPP独家分享


没有评论:

发表评论

PixVerse V6 AI视频模型上线:支持延时拍摄、慢动作,限时优惠7折

PixVerse V6 AI视频模型全新升级,支持延时拍摄、慢动作、复杂运镜与物理级真实还原,生成速度保持15秒极速。即日起至4月7日,会员购买享7折优惠,适用于内容创作者与小型团队。 Tags: AI视频模型 视频生成 PixVerse V6 限时优惠 ...